PA视讯(中国)集团官网 - PlayAce
首页
部门介绍
部门职责
机构设置
部门领导
人员分工
党建工作
党建动态
组织系统
学习园地
职工之家
PA视讯登录入口
基本建设管理制度
办事指南
基本建设
资料下载
基本建设
首页
部门介绍
部门职责
机构设置
部门领导
人员分工
党建工作
党建动态
组织系统
学习园地
职工之家
PA视讯登录入口
基本建设管理制度
办事指南
基本建设
资料下载
基本建设
首页
>
办事指南
>
正文
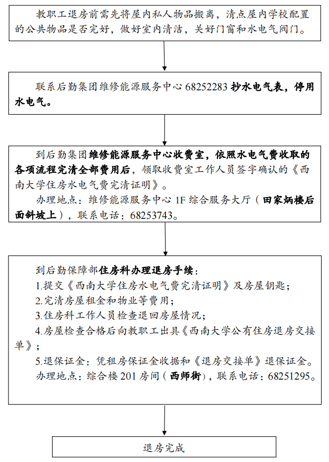
公有住房退房流程
发布时间:2021-10-15 15:11:56
作者:本站编辑
来源:本站原创
点击量: